政治の世界は引退しました。最新情報はtwitter(X)から。 (ここをクリック)
PR

再任用後に外部派遣されている札幌市職員が7名も!

市政情報ファイル

今回の定例市議会では、はじめて「文書質問」を行いました。
文書質問というのは、本会議の代表質問などとは別に、市政に関する事項を
議長を通じて市長に文書で尋ね、文書で正式な回答をもらうシステムです。
年4回の定例会ごとに各議員が質問することができます。
今回私が取り上げたテーマはコチラ。
CCF20120612_0001.jpg
今日は市長から受け取った答弁書中で明らかになった情報の一つをお知らせします。
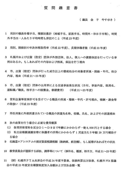
質問項目7
「再任用後に外部派遣されている職員の派遣先名称、役職、氏名、およびその派遣理由」
再任用後に外部派遣されている職員の実態です。
saininyou H23.jpg
(対象者の氏名は個人情報保護のため、私が黒塗りしました。ご覧になりたい方はお問い合わせを)
通常「天下り」というと、いったん役所を退職してから関連団体や民間企業に
再就職することを言いますが、これは役所を退職後に再任用という形で再雇用
され、公務員の身分のままで関連団体に出向するものです。
一種の天下りであることには違いありませんが、給料が役所から支給される、
という点で、通常の天下りよりもさらに問題があります。
派遣理由としてもっともらしい理由を並べていますが、本来であれば公募を行って
広く民間企業出身者の方にも門戸を開くべきだと思います。
民間企業の経営は、民間企業経験者の方が知っているに決まっているからです。
しかし、札幌市役所では天下り先に限りがあるため、団塊世代の大量退職で行き先
を失った職員を再任用で抱えて外部に出向させる温情人事を行っています。
このように「市役所一家」で老後まで面倒を見るという旧態依然とした仕組みは
行政コストがかさむ元凶になっています。
職員の天下り先を作るために、不必要な事業が生まれます。
市民が納めた税金の多くが、市民のためではなく、公務員のために使われている
現状がここにあります。
これは札幌市だけの問題ではなく、北海道庁、全国の地方自治体、そして国に
至るまで、日本中の津津浦々で起きていることなのです。
どれだけの無駄な税金が消えていることでしょうか。
「消費税を上げる前に、やるべきことがあるはず」
抜本的な改革が必要です。

コメント

  1. 金子様ありがとうございます。ちなみに概要だけ載っけるとかも・・・難しいものでしょうかね。
    申し訳ないですが、一般のつとめ人は、平日に市役所に調べに行く時間もないですし、ネットは、知りたい要求があるけども、知ることが出来ない人のための、良いツールだと思います。できる範囲でお願いしたいと思います♪

  2. サンマ様、文書回答はページ数がかなり多いので全文は掲載を控えております。
    もしご興味のある項目がありましたら、ぜひお知らせください。
    札幌市内の方は市役所2階の行政情報コーナーや、小生の事務所でも閲覧可能です。
    よろしくお願いします。
    イチロー様、質問趣意書はこれからも定例会ごとにバンバン
    出していきます。
    お聞きになりたいことがありましたら、どしどし質問をお寄せください。

  3. ”質問趣意書”よいですねこれ! 口先でかわされる心配がないので 文書で貰うと間違いないですね
    金子さん これ 乱発しましょうよ!
    そして、これを踏まえてピンポイントで絞り込んだ代表質問 地味だけど必要です

  4. 議会のことだけでなく、文書回答も気になりますね。そういった情報は、ブログには載せられないでしょうか?

タイトルとURLをコピーしました